远方系统 - 精致 · 专业 · 良心
远方系统 Ghost win7纯净版2016C13(32位64位)
Ghost Win7旗舰纯净版包括四个版本:
GHOST WIN7 64位微精简纯净优化旗舰版 C13a
GHOST WIN7 32位微精简纯净优化旗舰版 C13b
GHOST WIN7 64位无精简原始纯净旗舰版 C13c
GHOST WIN7 32位无精简原始纯净旗舰版 C13d
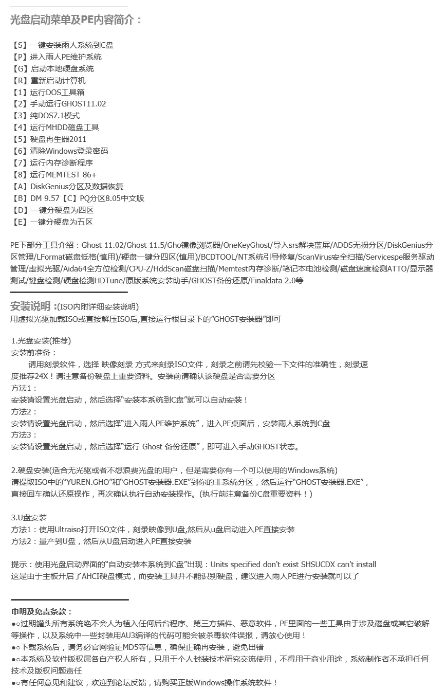
______________________________________________________________________________________
C13a+C13b关键描述:
集成IE11/少量精简/专业优化/超大驱动补充包/AHCI增强支持/集成完备运行库/ .NET4.5可选
真正无伤系统功能前提下,适度浅精简,不同于市场上任何精简版
品质保证/升华原版品质/安装完毕无任何多余信息/无任何流氓后台/无任何软件插件
推荐有一定电脑基础的使用者使用!(电脑新手建议使用装机版系列)
C13c+C13d关键描述:
原版IE8/毫无精简/无优化/补充驱动包仅含网卡和主板芯片组驱动/AHCI增强支持/无运行库
完整保留原版所有组件,毫无精简,除几项必要设置(关闭休眠、远程、显示桌面图标等)外,
无任何优化。不集成多余运行库、最大限度保留微软原版模样,
仅含网卡和主板芯片组补充驱动,其它驱动请自行安装(光盘根目录附驱动精灵绿色版)
百分百纯净,无任何多余插件软件!
仅推荐电脑老玩家及高手使用!
本纯净版推荐配合论坛发布的最新《雨人装机必备精品软件集x86/x64》使用,
提供更多系统相关工具、游戏必备运行库及常用软件等!
______________________________________________________________________________________
文件下载:
/请特别注意,网上发布的大部分u盘启动工具及ghost安装器都会在安装过程中植入
许多流氓插件及垃圾推广软件!安装本系统,请使用ISO内自带启动系统及安装器或使用
过期罐头发布的U盘启动盘制作工具!/
GHOST WIN7 64位微精简纯净优化旗舰版 C13a
文件: 764_YRC13a.iso||大小: 4.07G||MD5: B3D7BE0F7E1A3FFDF915318BAF8CC01D
本地:https://xz.gqgtpc.com/16/7c/764_YRC13a.iso
百度:http://pan.baidu.com/s/1gfkamHX 密码:7tjd
城通:http://ghostwin7.ctfile.com/fs/uvj157305108
GHOST WIN7 32位微精简纯净优化旗舰版 C13b
文件: 732_YRC13b.iso||大小: 2.93G||MD5: 5114E829CD43D513A03C3969AE208665
本地:https://xz.gqgtpc.com/16/7c/732_YRC13b.iso
百度:http://pan.baidu.com/s/1kUQVjh1 密码:hnu3
城通:http://ghostwin7.ctfile.com/fs/bV0157305102
GHOST WIN7 64位无精简原始纯净旗舰版 C13c
文件: 764_YRC13c.iso||大小: 3.44G||MD5: 1613D98BF9AB460285699849901EC9DB
本地:https://xz.gqgtpc.com/16/7c/764_YRC13c.iso
百度:http://pan.baidu.com/s/1kUCIapD 密码:t7pa
城通:http://ghostwin7.ctfile.com/fs/xh6157305111
GHOST WIN7 32位无精简原始纯净旗舰版 C13d
文件: 732_YRC13d.iso||大小: 2.65G||MD5: D7901E36DFAFE10C7A1B31F8E9ABFB3F
本地:https://xz.gqgtpc.com/16/7c/732_YRC13d.iso
百度:http://pan.baidu.com/s/1i58Y9yl 密码:q5et
城通:http://ghostwin7.ctfile.com/fs/teh157305105
雨人软件集永久下载地址:https://www.gqgtpc.com/thread-33753-1-1.html



〓〓〓〓〓〓〓〓〓〓〓〓〓〓〓〓〓〓〓〓〓〓〓〓〓〓〓〓〓〓〓〓〓〓〓〓〓〓〓〓〓〓〓〓〓〓
一、系统特点关键词:
可作为各大品牌机的OEM系统使用|win7旗舰版|真正纯净|智能识别·自动激活|
品牌机硬激活·兼容机OEM激活|GHOST11.5.1制作GHO镜像,支持SSD固态硬盘和普通硬盘的4K对齐模式
〓〓〓〓〓〓〓〓〓〓〓〓〓〓〓〓〓〓〓〓〓〓〓〓〓〓〓〓〓〓〓〓〓〓〓〓〓〓〓〓〓〓〓〓〓〓
二、系统主要特点:
☆百分百真正纯净,不含任何第三方软件;
☆C版D版毫无精简,保留全部系统文件
A版B版微量精简,尽量在功能无损前提下抛弃多余累赘
(不同于网上任何精简版,精简度非常浅,基本无伤原系统)
☆多年累积稳妥优化,以求速度、兼容、稳定并重
☆智能识别,自动激活:
自动检测主板BIOS,如果是含有Slic2.1的品牌机,将采用OEM正版激活方式,跳过激活工具直接激活;
如果检测到非品牌机主板BIOS无slic2.1,会自动调用激活工具模拟OEM激活,实现完美激活!
开始菜单雨人百宝箱内附一键自动激活工具。特殊情况可自行调用。正版验证!
☆ 本系统包含国内外各大知名品牌机KEY和证书。 安装过程中自动检测主板OEM信息;
自动安装对应OEMLOGO;自动导入对应KEY证书;
━━━━━━━━━━━━━━━━━━━━━━━━━
三、部分细节介绍:
●本次新版母盘重头制作,总结过往版本经验教训,力求完善
●采用MSDN Windows 7 SP1 简体中文官方版为母盘,断网离线制作,确保安全。
●官方Update更新系统补丁到2016.10,C盘格式为原生NTFS,无卷标
●采用Ghost11.5.1核心制作GHO映像,支持恢复安装后4K对齐
●集成了最新最全SRS驱动,适应各种新旧主机及笔记本使用,完美支持AHCI硬盘模式
●集成了最新驱动包,支持最新发布的各种硬件(C版D版仅集成网卡及主板驱动)
●集成AdobeFlash Player最新版、集成VB/VC等众多常用运行库文件,确保各种软件能正常运行(C版D版无)
●首进桌面可选安装.net framework 4.5完整版(C版D版无)
●C版D版原始集成Internet Explorer 8,喜欢IE9/10/11的朋友请自行更新
A版B版升级为Internet Explorer 11(微软已停止支持IE11以下版本)
●A版B版精简列表如下:
一些WIN7自带的声音,视频及图片文件,多余主题
DVDmaker、Windows Defender、WMC及部分冗余驱动
其它组件全部保留

━━━━━━━━━━━━━━━━━━━━━━━━━
YR.2016






